首页
中心概况
部门介绍
机构设置
审核评估
组织机构
评估动态
工作通知
专题学习
专业评估与认证
专业评估
专业认证
质量监控
教学督导
监测数据填报
本科教学质量报告
高教研究
高教信息
课题研究
政策文件
上级文件
学校文件
下载中心
首页
> 正文
评建风采
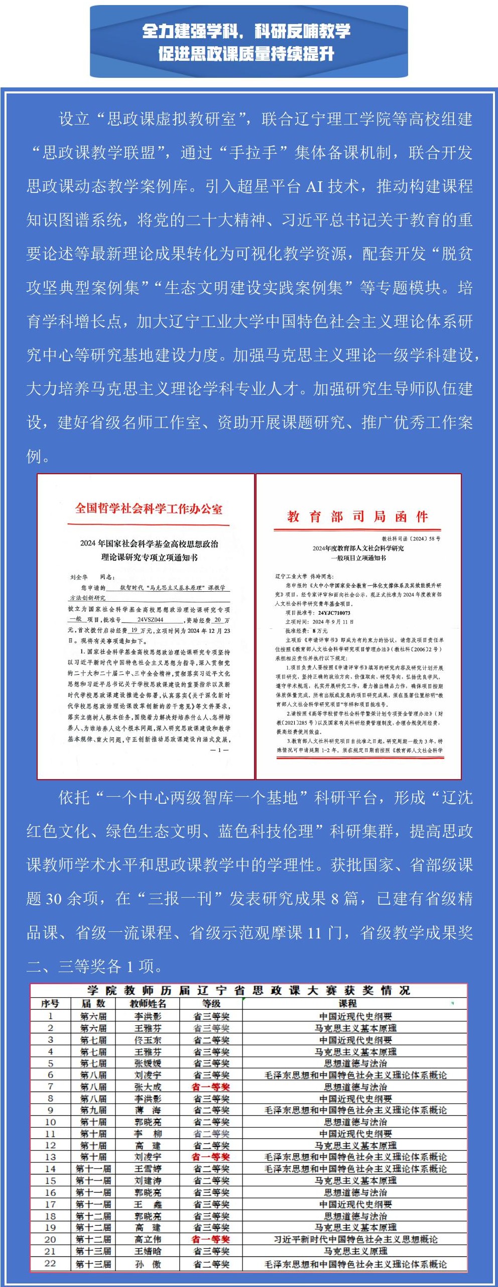
教育教学综合改革成果丨马克思主义学院:马院教改育新人 立德树人结硕果
2025年10月20日
迎评促建展风采
马院教改育新人 立德树人结硕果